中学生考典

www.zxskd.com

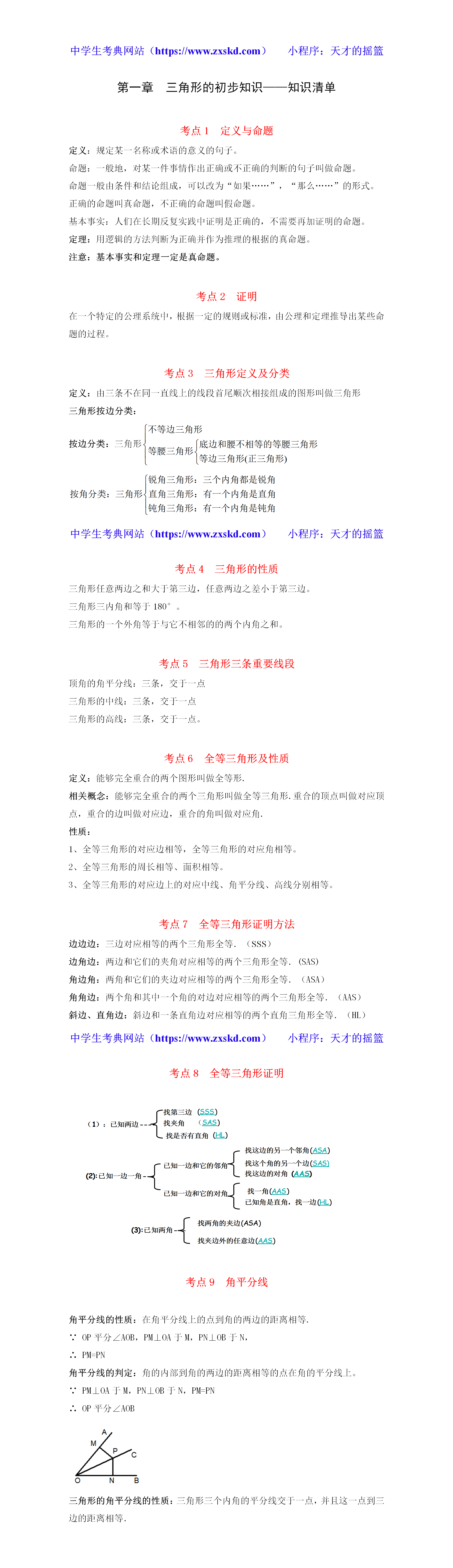
浙教版数学八上第一章 三角形的初步知识——知识清单

日期:2026-02-21
浏览量:0
下载量:0
作者: